欢迎光临岳阳市云梦高级中学官方网站
咨询热线:0730-2278688
首页
云梦新闻
学校概况
普高部概况
教学教研
政策文件
教研活动
教师风采
学生风采
德育园地
平安校园
主题活动
文明创建
心理健康
党政工团
支部活动
工会活动
团委活动
教师招聘
招聘信息
学校荣誉
联系我们
在线留言
联系方式
您现在的位置:
首页
>>
云梦新闻
>>
正文
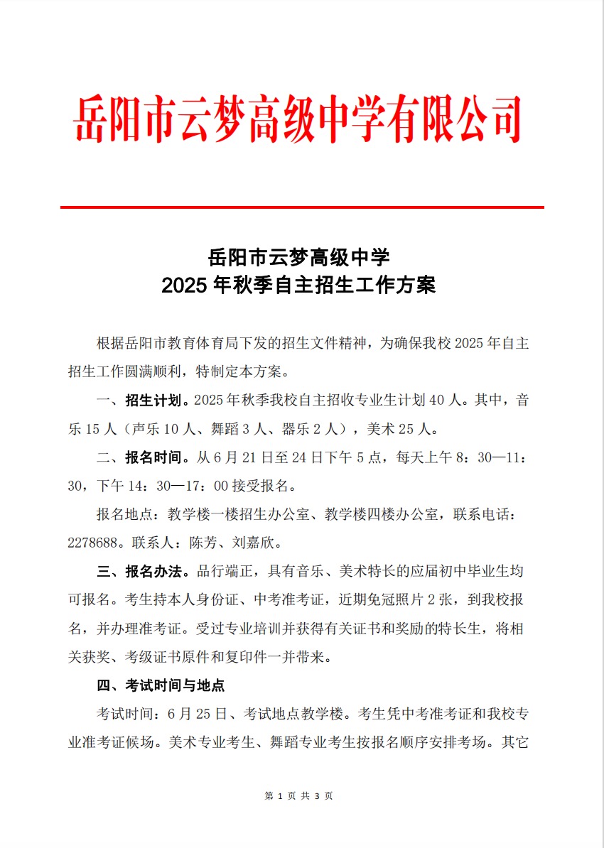
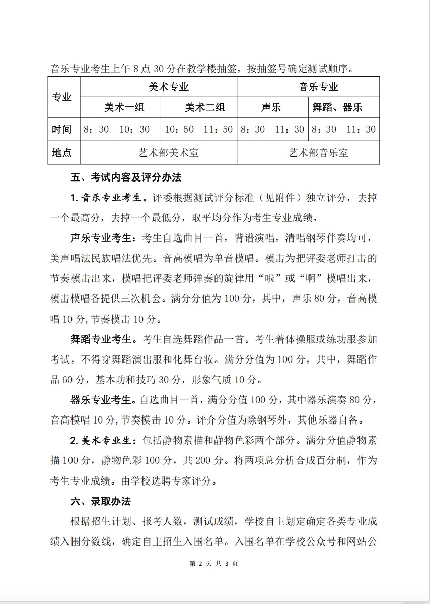
云梦高级中学2025年秋季自主招生工作方案
2025-06-08 18:27
字体: